Light Box
Project for Technical Aid for the Disabled.
30-Mar-1998
Electronics by James Cameron
Case by another volunteer.
Side view, showing feet

Power supply

Top view, cover open

Circuit board

Circuit board, showing connections

Sockets

Wiring layout

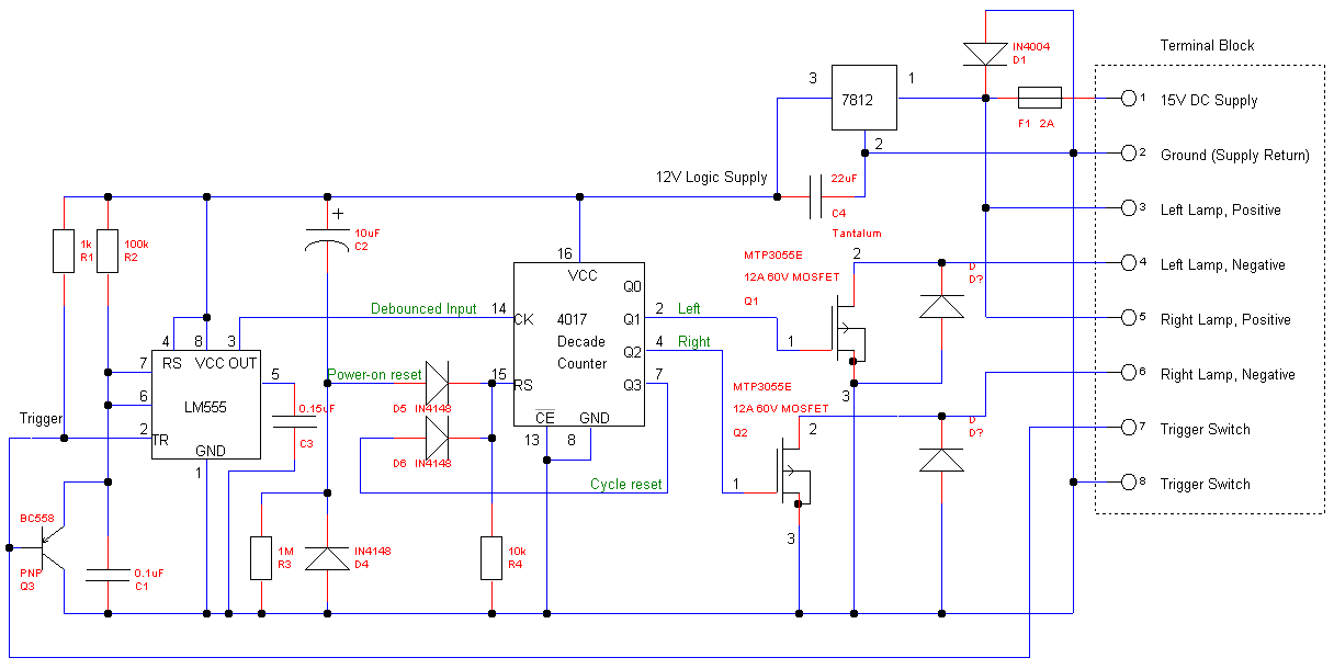
Schematic (AX2)
(Note that this is before I learned how to use
PIC microcontrollers!)

Update, July 1999
The unit had been working flawlessly for over a year in a school in Sydney,
when one of the flourescent lamps failed and the protective fuse on the PCB
blew. Examination of the unit showed damage to the inverter transformer on
the lamp driving PCB (not my bit). The remainder of the design still works,
so the fuse protection was successful.
The volunteer (Barry Lees) doing the repair will be replacing the flourescent
lamp fittings with 21W incandescent lamps, with vents.